今年都在求「健康福」,我测完这个AI后决定直接转发家庭群
最近支付宝集五福又开始了,我的朋友圈画风突变——前几年大家都在求「敬业福」,今年变成了求「健康福」。而发健康福,就是最近支付宝的亲兄弟,最近很火的蚂蚁阿福。

我知道现在 AI 已经很强,但要说把健康医疗问题放心交给它,多少还是有点迟疑。毕竟写作、搜索中出现 AI 幻觉,大不了重新生成,但健康问题上要是 AI 瞎指挥,后果可严重得多。
但转念一想,需求确实存在。
一边是父母在家庭群里对「致癌谣言」深信不疑,追着问我是不是真的;而平时自己和家人有点头痛发烧,经常手足无措,看着网上五花八门的建议却又不敢信。
既然需求无法回避,同时我又真的很需要一个专业的帮手,不如放下成见,用生活中棘手的难题,在这个春节前后,给阿福做一个「压力测试」。
阿福 VS 医生,医学常识谁更懂
面对家庭群里的「养生玄学」,它的医学常识表现如何?
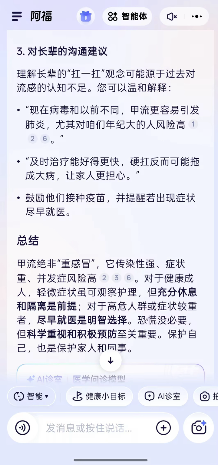
我看家庭群里有人转发了一个「甲流就是重感冒」的图片,还说「别大惊小怪,抗一抗就好了」,我挺想反驳但又担心说不清楚,那我就把问题抛给阿福。

它开门见山解答了我的困境,「理解您在同事感染和家庭群信息不一时的困惑」,指出「长辈说的扛一扛不完全正确」,直接定性「甲流绝非普通感冒」,先划重点十分清晰。
我也对比了一些三甲医院医生对这个问题的科普,关于这个误区分析的关键点基本一致。
不过阿福回答有一点更讨喜,虽然阿福都引用了权威文献,但却翻译成了人话,从「像被车撞过一样的全身酸痛」这种形象比喻,到「持续高热3-5天」的具体指标,瞬间让人明白了严重性。
它甚至最后附送了「对长辈的沟通建议」,教我怎么温和地劝说:「现在病毒变了,硬扛容易拖成大病让家人担心」
面对清官难断的育儿经,它能给个准话吗?
接下来我再问来一个切身的问题,我的孩子不久前刚出生,但体重偏低喂养很关键,之前看我妈转给我一篇「母乳 6 个月后就没营养了,必须换奶粉 / 辅食」的文章,到底靠不靠谱。

第一句就是斩钉截铁的「这个说法是完全错误的」,并直接搬出世界卫生组织和中国《婴幼儿喂养指南》这两块「金字招牌」撑腰。
它解释母乳会随宝宝成长自动调整成分,这是任何工业奶粉做不到的。还帮我理清了一个逻辑陷阱:加辅食是因为宝宝需求增加了,而不是母乳没用了。
但我还是不放心,去问了孩子的新生儿科主治医生,他的回答如出一辙:「有母乳喂养可以继续,辅食是补充。」
初步体验下来,阿福给出的每条建议都有权威医学指南背书,不只是从网上搜索信息。它更懂得用「人话」去解释病情,在长辈固执时帮你温和辟谣,在新手奶爸焦虑时给予科学建议。
PK 最强通用 AI ,蚂蚁阿福有什么不同
一个更干净的语料库,或许能最大程度减少幻觉?
为了验证阿福的含金量,上有老下有小的我再次抛出了一个很实际的场景:
「家里有奥司他韦,孩子现在发烧,我可以直接给她吃吗?」面对这一提问,阿福展现了极强的「循证医学」素养。它一口气直接引用了 9 篇权威资料,包括医学百科、三甲医院医生的问答和医学指南。
热知识,除了引用专业的文献,阿福本身就不是普通的 AI,而是全国 200 家大医院,500 多个名医一起训练出来的,其中甚至还包含了廖万清、董家鸿、王俊、陈子江、王建安、王宁利六位国家院士。
毕竟是「科班出身」,其知识密度和准确性确实比通用模型更扎实。或者说,阿福的语料库着实让人比较放心,医学论文、医学百科,三家医生的实战指南,这些都是比较难被干预和污染的。

让我意外的是,它甚至还能设置用药提醒,提醒我按时吃药。当然,最好的做法肯定还是像阿福说的,应该及时去医院,让医生确诊。
像老医生一样追问,这才是「AI 问诊」的样子
接着我试了个更常见的问题:
膝盖疼,是不是缺钙?
阿福真正厉害的地方,是在多轮对话中体现出来的。在 AI 问诊模式下,当我问这个问题,它先给出一个比较全面的建议。通用 AI 一般到这就结束了,但阿福会像真人医生一样多轮追问:疼痛具体在哪个位置? 上下楼梯时会不会加重? 有什么诱发症状吗? 有没有受过伤? 做过相关检查吗?

这种逻辑,更接近真实的门诊体验。
根据我的回答,它一步步找准问题,最后告诉我该挂什么科、怎么治疗、生活上要注意什么。术业有专攻,这种「追问-排查-确诊」的诊疗思维,确实与通用 AI 不在一个层次。
懂医术更懂人心的 AI,长什么样?
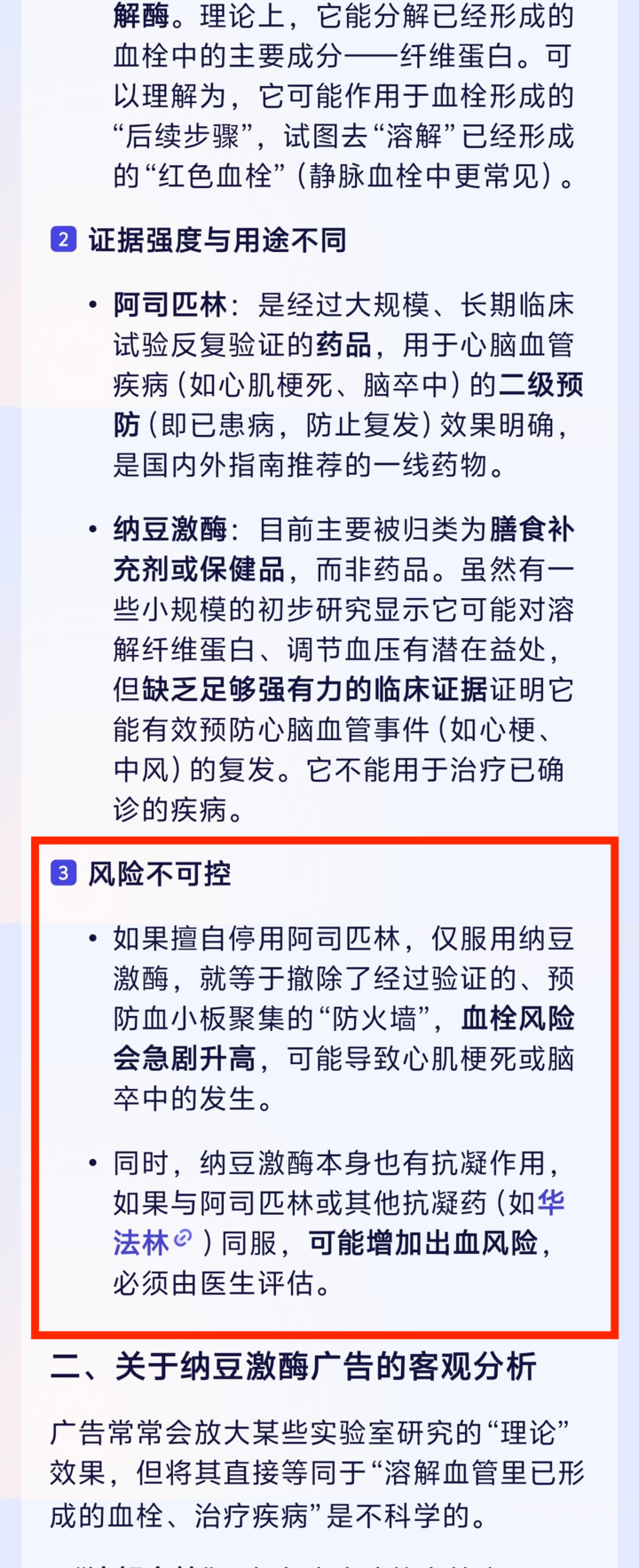
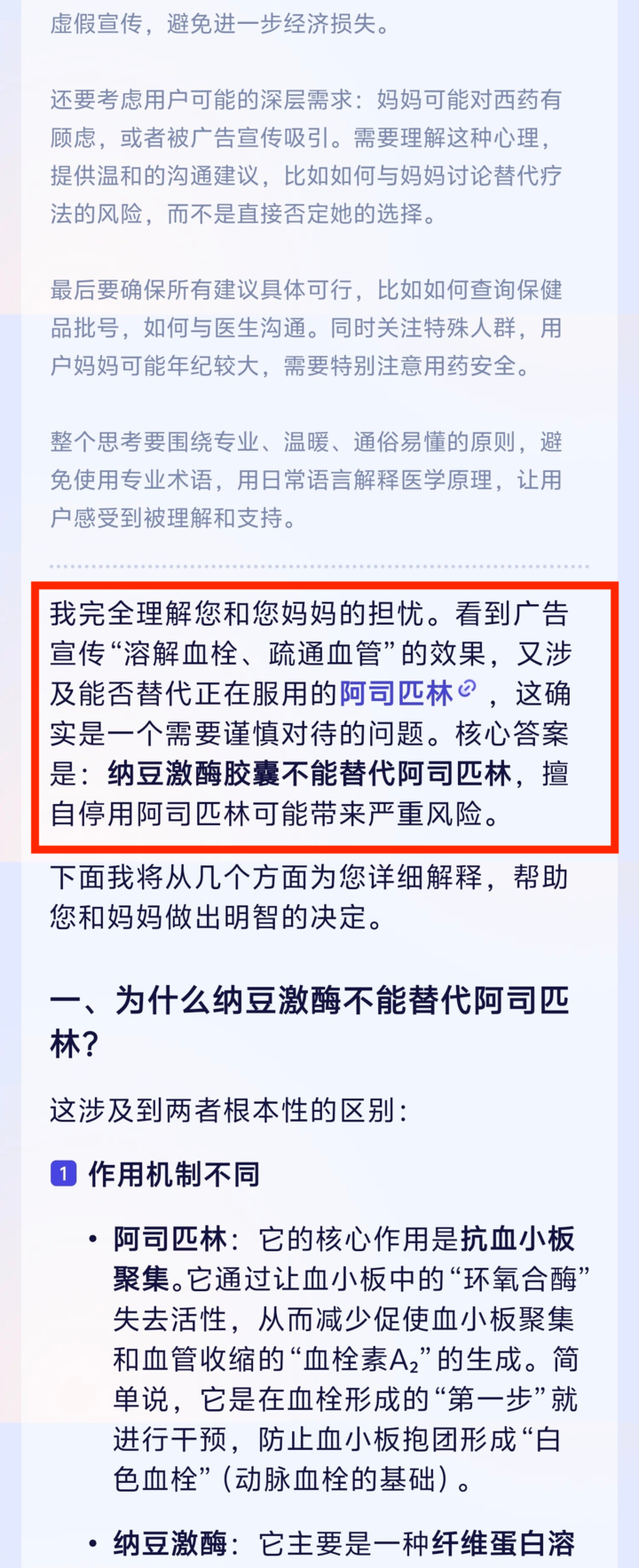
「我妈看了个广告,说纳豆激酶能溶栓、通血管,一冲动花了2000多买了好几盒。她现在来问我,这东西到底有没有用?能不能把平时吃的阿司匹林给停了?」
这个问题其实很棘手,不仅容易引发家庭矛盾,甚至耽误治病。 阿福一上来,没有简单粗暴地说是骗局,而是耐心地掰开了讲:两者的机制和用途完全不同。
更难得的是,它还教我怎么「哄」老太太——既要让她知道药不能乱停,又不要让她觉得买东西被儿女嫌弃了,甚至连话术都帮我想好了。而最打动我的,是它能把那些晦涩的医理说成「大白话」。

同样的问题,我也问了问现在头部的通用 AI。
结论倒是没错,逻辑也通,但就是太像教科书了。满屏的专业术语,冷冰冰的。完全没考虑到我该怎么去跟一个「固执」的老人沟通这件事,实用性上确实差了点意思。
AI 能不能有家庭医生的记忆
上面提到的通用 AI 在健康场景下,其实还有一个问题,容易聊完就忘。虽然各家的上下文记忆已经越来越长,病历数据往往是横跨多年,通用 AI 还是不能完全记住。
而我们健康管理恰恰需要的是「长期跟踪」和「动态记忆」,我留意到阿福是支持建立「健康档案」的,下面就看看它能更好地应对这种情况吗?
我先给刚出生不久的小女儿建立了一个健康档案,把她的出院报告和体检单都上传。阿福会先进行脱敏处理保护隐私。她出生时只有 2180g,属于低出生体重儿,我最焦虑的就是不知道孩子长得好不好,我定期让阿福追踪下她的体重增长情况。

可以看到,阿福记住了档案里的出生体重,一个月内增重了 815g,平均每天增长约 27g,完全符合新生儿期的标准。
我继续追问,由于宝宝有乳糖不耐受的问题,我把检查单发过去,问问阿福这种情况喝早产奶粉会不会不好消化负担太大?

阿福主动关联了之前对话中的「体重 2.995kg」这个数据,指出「体重增长良好表明当前喂养方案有效,营养吸收充分,无消化负担过重的迹象」,证明它确实把宝宝的健康信息记在心上。
解读完毕后,阿福会主动提示「是否保存报告到健康档案」,一键操作就能将信息存档,这个功能看似简单,但对新手父母非常实用,以后也不用在手机相册里翻找半天,所有健康记录都能系统化管理。
这轮测评下来,阿福最大的差异化能力就是它的「记忆力」。它有点像是你们家从小到大都看的家庭医生,记得孩子出生时多重、爸爸在吃什么药、妈妈去年体检哪项指标偏高。
它还不是单纯地记录数据,会主动关联、追问、优化建议。这也让阿福能够成为一个24 小时在线、熟悉全家健康的家庭医生。
医保码、挂号、买药,阿福还是个便民工具
若 AI 仅止步于文本对话,它充其量只是一个高级客服;真正的医疗痛点,往往在于就医环节。而这正是阿福与通用大模型拉开差距的重要「赛点」。
「眼睛突然看东西模糊,有黑影飘,网上说可能是视网膜脱落,我该马上去医院吗?挂什么科?」阿福在完成初步分诊、建议挂「眼科」后,并没有就此止步,而是直接推送了「快速挂号」入口。

在医院排队缴费最手忙脚乱的时候,你还能一步调出医保码。操作方式非常简单,只需对阿福说一句「医保码」,它就能利用支付宝的生态优势,立刻调出你的医保码。简而言之,通用大模型止步于「生成内容」,而阿福做到了「连接服务」。

这可能是最适合给爸妈下载的 AI
测评完之后,实话说,如果让我教会爸妈一款AI,我会选择阿福。
做子女的,对爸妈最大的诉求就是保持健康。
阿福的回答引用自权威教材和指南,背后是 200 家大医院、500 多位名医甚至院士的经验投喂 。这意味着,你不用担心搜个头疼被推销莆田系医院,也不用担心爸妈被无良偏方收割。

对于不善搜索、容易被误导的父母来说,它可能是一道安全的防线。
它有长辈模式,字大、能语音交互,甚至听得懂方言。它不嫌烦,随时都在。这些细节,对老人家来说特别重要。
当然,AI 永远无法完全替代医生,阿福自己也很清楚边界——遇到复杂问题,它会建议你开启「真人医生兜底」服务,还能帮你一键呼叫好大夫在线的 30 万公立医生 。
在这个充满不确定性的世界里,如果有一个工具,能用专业和克制,哪怕为你消解掉 1% 的健康焦虑,我觉得,它就值得在你的手机里占有一席之地。
作者:李超凡、莫崇宇