小程序服务范围大调整!社交、直播都能做了
微信小程序分类大调
知晓程序(微信号 zxcx0101)今天发现,在小程序正式发布(1 月 9 日)前的这几天,微信「悄悄」调整了小程序的服务类目(即分类选项)。
我们曾在小程序发布初期,就给大家整理过小程序的所有服务范围,详见下表:
(小程序分类旧版,点击可查看大图)
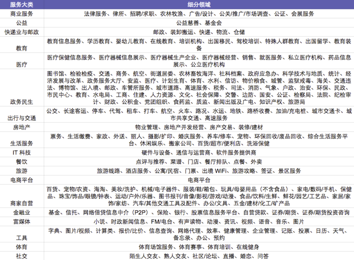
现在,我们根据微信的最新调整,整理出了新的服务范围表:
(小程序分类新版,点击可查看大图)
知晓程序(微信号 zxcx0101)后台回复「服务范围」,可以获取本表格的高清原图。
从中我们能看出什么?
无疑,其中的变化非常多。我们先看微信是如何描述的:
随着微信公众平台小程序提供的服务内容越来越丰富,我们为此新增或修改了一批服务类目来匹配更多更好的服务内容,同时也删除了一些表意不明等原因的类目。请各位小程序的开发者们,进入设置-基本设置-服务类目中,查看自己的服务类目选择是否正确,或者自己的服务类目是否被删除,如有,请重新修改服务类目。
从「随着微信公众平台小程序提供的服务内容越来越丰富」这段表述中,可以看出,微信也正在根据小程序生态的反馈在调整自己的步伐。
而从具体的调整中来看,这对小程序从业者们无疑提供了更多的方向。知晓程序认为其中值得注意的地方有很多。
首当其冲的是 2016 年的两大热词 —— 直播和共享都出现在了新的服务类目中。「直播」出现在新分类「社交」中,与其并行的还有陌生人交友、熟人交友、社区/论坛、直播、婚恋、问答,而这些在之前都被认为是微信不希望小程序涉足的领域。
「共享」则出现在了「出行与交通」中的「城市共享交通」。2016 年共享单车大热,摩拜单车、ofo 等创业公司都是当红炸子鸡。这类共享单车服务都很符合「小程序」的基本理念「用完即走」,不过此前微信没有开放小程序内扫码的接口,也让大家的想象止步于此。
后来小程序接口重大更新,开放了扫码接口,随后服务类目就出现了「共享交通」,不免让人遐想。
「商家自营」和「政务民生」都是变化较大的大类,其中「政务民生」下的小分类,更是从原先的 8 个暴涨到 61 个。具体情况,建议大家到文末了解详情。
对普通用户来说,激增的分类、更多的场景也意味着——小程序将触手可及,且无处不在,你的生活将会再一次被改变。
最后做一个提醒,1 月 9 号小程序将会正式发布。
- 如果你想第一时间上手小程序,可以访问知晓程序的小程序商店 minapp.com;
- 如果你是小程序开发者,尽快前往 minapp.com 提交你的小程序,第一时间让用户发现你的小程序,还有机会获得知晓程序独家报道资源。
附小程序分类的具体变化
先看大类,相比最初的版本:
- 删除了休闲娱乐,变成「生活服务」下的小类
- 新增了社交、体育、商家自营
- 电商更改为「电商平台」,快递、物流与仓储更改为「快递业与邮政」,美食更改为「餐饮」
再看小类,变化非常大:
- 金融业:新增了网络借贷信息中介(P2P)、自营贷款、证券/期货、证券/期货投资咨询,删除了证券公司;
- 公益:原本只有公益,现在调整为公益慈善、基金会
- 快递业与邮政:新增邮政、装卸搬运
- 医疗:删除了药店,新增医疗保健信息服务、医疗器械信息展示、医疗器械生产企业、(医疗器械经营、销售)、就医服务、药品信息展示、私立医疗机构、公立医疗机构
- 政务民生:从原先的 8 个暴涨到 61 个,完整列表是图书馆、检验检疫、交通、商务、航空、街道居委、农林畜牧海洋、社科档案、政府应急办、科学技术与地质、统计、经济发展与改革、政务服务大厅、安监、医疗、计划生育、体育、水利、信访、物价粮食、城管、监狱戒毒、海关、交通违法、博物馆、出入境、邮政、车管所服务、城市道路、高速服务、税务、司法、消防、气象、户政、治安、环保、民政、市民中心、教育、水电局、工商、住建、人力资源、文化、社会保障、交警、边防、国安、公证、检察局、法院、纪检审计、财政、公积金、党团组织、食药监、质监、新闻出版及广电、知识产权、旅游局;
- 出行与交通:飞机和轮船分别调整为航空和水运,地图调整为路况,新增地铁、路桥收费、加油/充电桩、城市交通卡、城市共享交通、高速服务;
- 房地产:删除商业地产、开发商、地产观察与评论
- 生活服务:外卖改为外送,印刷改为摄影/扩印,婚庆摄影改为婚庆服务,养车改为养车/修车,废品回收改为环保回收/废品回收,新增综合生活服务平台、休闲娱乐、搬家公司、百货/超市/便利店、洗浴保健
- IT 科技:删除手机营业厅,软件与服务修改为软件服务提供商;
- 餐饮:将餐饮与服务细化为门店、餐厅排队、点餐、外卖
- 旅游:酒店改为酒店服务,公寓改为公寓/民宿,新增旅游攻略、签证、景区服务
- 电商平台:与政务民生大大扩张不同,电商从原先的 15 个小类(每个小类 3 到 4 个范围),被粗暴地砍剩「电商平台」
- 商家自营:这是个新分类,有百货、宠物/农资、海淘、美妆/洗护、机械/电子器件、服装/鞋/箱包、玩具/母婴用品(不含食品)、家电/数码/手机、保健品、珠宝/饰品/眼镜/钟表、运动/户外/乐器、图书报刊/音像/影视/游戏/动漫、食品/饮料/生鲜、鲜花/园艺/工艺品、家居/家饰/家纺、汽车/其他交通工具及配件、办公/文具、五金/建材/化工/矿产品;
- 富媒体:把阅读细化为小说、时政新闻信息、FM/电台、有声读物、动漫、资讯;
- 工具:新增视频、计算类、报价/比价、信息查询、网络代理、效率、健康管理、企业管理、预约;
- 体育:这是个新分类,有体育场馆服务、体育赛事、体育培训、在线健身
- 社交:新分类,有陌生人交友、熟人交友、社区/论坛、直播、婚恋、问答
本文由知晓程序原创出品,关注微信号 zxcx0101,回复「1228」获得全网第一本《小程序入门指南》电子书。
快速关注知晓程序↓↓↓

知晓程序(微信号 zxcx0101)是爱范儿旗下专注于小程序生态的公众号。我们提供最全面、新鲜的小程序资讯(消息、观点、指南、活动)和服务,在这里你能了解到关于小程序的一切。

